Page 915 - 水土保持手冊_10612
P. 915
五、 為求疏伐木儘早乾燥、減輕重量、搬運容易及避免病蟲害之發生,可進行
天然乾燥、剝皮等工作。
2.3.4 木樁材料環境條件影響與耐久性
一、木樁材料環境條件影響:
現行應用木製構造物常設置於河川、坡面、農地、公園等場所,若依其設
置地點之環境條件、對木材之影響及利用方法,則可區分如下。
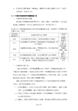
表 植 2-3-1 設施地點(環境條件)對木材的影響(資料來源:「坡地植生工程暨植生調
查應用手冊」,2007)
設置地點 主要利用
(環境條件) 設置條件對木材之影響 方法
基礎樁
地中 完全設置於地中的情況,因呈缺氧狀態而不易腐朽。
過濾材
水中 完全設置於水中的情況,因溫度較低且呈缺氧狀態,所 沈床工
以不易腐朽。 生態水池
坡面保護工
地面 為重複乾燥濕潤之地點,營養補給容易,所以因腐朽較 防護柵
快劣化。 標識、看板
類
護岸工
水面 為重複乾燥濕潤之地點,容易因腐朽發生劣化與龜裂。
整流工
地上 容易遭受日照、降雨、風等氣象條件影響,容易產生變 防護柵工
色、龜裂等,其腐朽乃是造成劣化的主要原因。 支柱
二、木樁材料之耐久性:
一般在天然環境中,木材都會腐爛及劣化,即使作了防腐處理增加耐久性,
乃無法完全避免腐爛,只能延長其使用時間。木製構造物的耐久性除了木材材
料自身之耐久性能之外,亦因其所設置環境條件之不同而互異。因此,在木製
構造物設計施工時,應先考量木材腐爛之問題。
依據上述木材材料之特性,木製構造物在以下之情形與耐用年限之限制時,
可使用一般不作防腐處理之木材。
(一) 在逕流量較少,且沒有土石流災害之地點,施作之護岸工、整流工等構
造物,至木材腐爛時,植生之繁茂生長可達預期替代功能者。
(二) 背面土石量較少之坡面擋土構造物,至木材腐爛時,可利用植生之繁茂
生長替代其功能者。
(三) 編柵工、條狀工等坡面保護工之地點,藉由植生的繁茂生長防止坡面侵
植-2-12

