Page 440 - 水土保持手冊_10612
P. 440
依材料區分:
預壘樁:
預壘樁屬於場鑄,為利用螺旋鑽挖至預定深度後,再將鑽頭緩慢提升,
同時由前端鑽頭灌注預壘砂漿,用以排出土砂,灌漿完成後,插入鋼筋籠或
H 型鋼。適用於一般土壤層,建議樁長約 10 至 15 m。
鋼筋混凝土樁:
鋼筋混凝土樁依樁製成的場所,可區分為預鑄鋼筋混凝土樁及場鑄鋼筋
混凝土樁。鋼筋混凝土樁為利用機械挖孔方式,並採用反循環施工的方式插
入鋼筋籠,至預定深度後利用特密管灌注混凝土即完成。反循環施工為鑽掘
孔洞時同時利用穩定液穩定孔壁。也可採用全套管工法一邊置入套管一邊開
挖,利用套管穩定孔壁直至預定深度。適用於各類地層。
鋼板(管)樁:
鋼樁包括鋼板、鋼管樁及 H 型鋼樁等,以震動或壓入方式將鋼樁置入地
層,直至預定深度。設計時應考慮樁與樁間之適當間距。鋼樁適用於一般土
壤層,岩石地層不易貫入故較不適合。
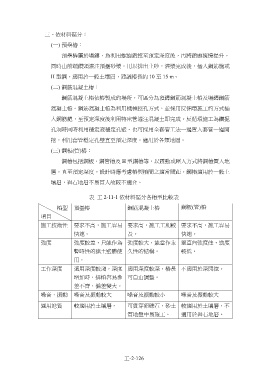
表 工 2-11-1 依材料區分各樁型比較表
樁型 預壘樁 鋼筋混凝土樁 鋼板(管)樁
項目
施工技術性 要求不高,施工容易 要求高,施工工期較 要求不高,施工容易
快速。 長。 快速。
強度 強度較差,只能作為 強度較大,能當作永 垂直向強度佳,勁度
暫時性的擋土壁體使 久性的結構。 較低。
用。
工作深度 適用深度較淺,深度 適用深度較深,樁長 不適用於深開挖。
增加時,排樁容易參 可自由調整。
差不齊,偏差變大。
噪音、振動 噪音及振動較大 噪音及振動較小 噪音及振動較大
適用地質 較適用於土壤層。 可貫穿卵礫石,砂土 較適用於土壤層,不
質地盤中易施工。 適用於岩石地層。
工-2-126

