Page 370 - 水土保持手冊_10612
P. 370
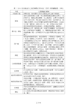
表 工 2-5-1 依功能區分之堤防種類(資料來源:防洪工程規劃講義,1981)
名稱 定義與適用範圍
本堤或主堤 亦稱本堤,係直接防止洪水氾濫為目的之最主要堤防
為與主堤相對稱之名稱,與主堤間隔適當距離而設置之。位
於堤外者,稱爲前堤或圍堤,比主堤爲低,主要目的爲當發
副堤 生中小型洪水時,用以減少溪流內之受害。位於堤內者,係
考量主堤强度不足或所保護的區域特別重要而施設,或為防
災之第二道防線。副堤有時不只一座,如急流河溪之地形,
或爲其他原因而防患破壞時,在副堤背後再設一座副堤。
連接兩高山者、稱爲接山堤;普通可作連續堤,但在坡度陡
峻之水域內施設不連續堤。另,環繞某區域周圍之堤防,稱
接山堤、圍堤
爲圍堤(輪中堤)。此等堤防可不必基於整體治理計畫而各自
施工。
堤防能夠連續建造時,稱爲連續堤,否則稱爲不連續堤。開
口堤爲不連續堤之代表形式,堤防下游段開放,下一堤防之
上游爲重複延長於堤內者,重複延長部份需考慮主流之背水
開口堤 位與堤內地盤高而決定之。適用於急流河溪,不但有洪水調
節之效果,且不發生堤內積水、排水問題,同時洪水延續時
間及泛濫時間縮短,故有減少破堤、溪床堆積及農業災害等
之優點。開口堤對於主流而言,係產生導流堤之一種效果,
故其末端方向之處理,須特別注意。
係由本堤或高地作爲壩根向河心,大略成直角方向延伸築造。
橫堤 當河道夠寬、堤外又有許多耕作地時,將該部份作爲滯洪區
或同時爲減低流速保護耕地及農作物,拖延洪水流下時間。
當兩河溪合流時,常於合流點附近淤積土砂,產生橫流,使
得溪床不穩定,或因迴水而使水位高漲,發生堤內排水困難。
分流堤或隔堤 因此,為降低迴水且在能使對主流不影響之地點將二河溪分
離,以防止其災害,乃築堤隔開,此種堤防稱爲分流堤或隔
堤。
於支流與主流合流點,為避免主流迴水影響,常於支流施作
逆流堤
之堤防,稱之。
溢流堤或越流堤 於某特定河段,將部份堤防高度降低,使高於此高度的水位
溢出而減低主流洪水位者,稱之。
河溪合流點、分流點或開口堤前端,爲了調整流向,或溪流
水流入海時,或爲固定流路,需要整流而施設之堤防,稱之。
導流堤或導水堤
尤其流入海時,為防止河口淤積、閉塞,由河口向海的方向
延伸施設導流堤,或稱爲突堤。
堵塞堤 河溪支流或開挖新河溪而放棄舊的溪流時,截斷舊有溪流所
施作之堤防,稱之。
以人為或自然因素改變溪流流路時,舊堤成爲不使用之堤防
廢堤
者,稱之。
工-2-56

