Page 54 - 水土保持手冊_10612
P. 54
Soil Survey Division Staff. (1993) Soil survey manual, Soil Conservation Service.
U.S. Department of Agriculture Handbook 18.
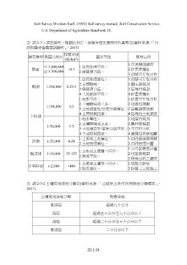
表 調 2-3-1 調查類型、製圖比例尺、採樣密度及應用目的彙整表(資料來源:「行
政院農委會農業試驗所」,2015)
調查類型 製圖比例尺 採樣密度 圖形單位 應用目的
2
(點/km )
1.資源概測調查
<1:1,000,000 1.自然地理單位;
勘查 <0.1 2.計畫案選址
至 1:500,000 2.發展潛力區。
3.初級可行性分析
1.自然地理單位; 1.初級可行性分析
2.土壤聯域; 2.國家級規劃
概測 1:250,000 0.25-1
3.發展潛力區; 3.區域性規劃
4.土地能限單位。 4.計畫案選址
1.地形單位; 1.計畫可行性分析
2.土壤聯域或土系; 2.地區性規劃
1:100,000 1-5
3.土地適宜性/管理分級單位; 3.廣範發展規劃
4.主要限制因素。 4.區域性土地調查
半詳測
1.地形單位; 1.地區性規劃
2.土壤聯域或土系; 2.農村級規劃
1:50,000 1-5
3.土地適宜性/管理分級單位; 3.可行性分析
4.主要限制因素。 4.廣範性發展規劃
1.土相或土地單位; 1.田間級發展規劃
詳測 1:25,000 4-20
2.土地管理單位。 2.田間管理計畫
1.小田區管理計畫
1.土相或土壤單一因子;
極詳測 1:10,000 25-125 2.社區級規劃
2.坡度單位。
3.特殊目的之調查
1.土相或土壤單一因子; 1.地點之評估
非常詳測 1:2,500 >400
2.坡度單位。 2.詳細之工程施工
表 調 2-3-2 土壤有效深度分類表(資料來源:「山坡地土地可利用限度分類標準」,
2017)
土壤有效深度分類 對應深度
甚深層 超過九十公分
深層 超過五十公分至九十公分以下
淺層 超過二十公分至五十公分以下
甚淺層 二十公分以下
調-2-28

