Page 170 - 水土保持手冊_10612
P. 170
通過其他途徑近似地獲取崩蝕量,從而結合已有之產砂量公式,推估集水區泥
砂遞移率,或者通過影響泥砂遞移率的因素相關分析,建立泥砂遞移率之經驗
計算式。
求得泥砂遞移率之情況下,選擇與泥砂遞移率相關性最好的一個或多個因
子作為自變量,建立泥砂遞移率與主要影響因子的經驗模型,是目前比較普遍
的作法。例如,以單因子為主的經驗模型,往往是以作為主要的控制因素(Roehl,
1962),如表 調-3-3-18 所示(賴益成,1998)。表中顯示,泥砂遞移率隨集水區面
積增加而減小,此乃因集水區面積越大,其平均坡度越小,且蓄積泥砂的地方
越多,導致泥砂遞移率降低。
儘管單因子經驗模型簡易,惟其可靠性隨著集水區面積增加、地形變化越
趨複雜而降低,從而有了多因子經驗模型,包括泥砂遞移率與集水區面積、河
溪密度、地形起伏比、集水區加權平均分汊比、..等多因子關係式,茲綜整如表
調 3-3-18 所示(賴益成,1998)。表中,各經驗公式為由地貌及自然地理環境單因
素及多因素所建構,因各種地理參數的不確地性,而將其外延至其他地區和集
水區是困難的。
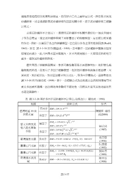
表 調 3-3-18 基於多因子泥砂遞移率計算公式(修改自:賴益成,1998)
地區 SDR 公式 作者
單因子 SDR = 249 . 14 A . 0 − 316
臺灣地區 10 座 陳樹群、賴益
在槽水庫 多因子 SDR = 126 . 22 A . 0 35 S . 0 22 成(2006)
SDR = 129 . 02 ( L / S r ) − . 0 19
S
曾文水庫及其 單因子 SDR = 165 . 67 A − . 0 24
他八座水庫集 − . 0 03 − . 0 21 賴益成
(1987)
水區 多因子 SDR = 149 9 . d 50 ( L / S r )
SDR = 36 . 97 ( W /( 2 S ) − . 0 46 R c . 0 52
臺灣德基水庫 多因子 SDR = 574 . 38 + . 0 022 A− 179 ( S / S )− 648 . 12 C 吳宗寶
a
(1994)
臺灣石門水庫 多因子 SDR = 334 − 84 ( S / S )− 325 C + 375 ( V / Q ) 阮香蘭
c
a
st
S
(1992)
SDR = − 15 . 638 + . 5 9692 ( S / S ) + 66 . 8314 R ( L) 劉永得
臺灣石門水庫 多因子 S o a
+ 12 . 197 B R (1989)
臺灣濁水溪流 多因子 SDR = − 29 1 . + 110 S ( 2 . / S )+ 112 ( 8 . R / L ) 陳中憲
域 o a (1988)
調-3-57

