Page 999 - 水土保持手冊_10612
P. 999
二、苗木材料檢驗項目與基準:
苗木檢驗可分為標準苗木檢驗與進場檢驗,試分述於下:
材料之標準苗木檢驗項目
主要目的在檢驗苗木之樣品,以確定苗木之品質,一般依苗木之高度、
樹冠幅、幹徑、根球及枝下高等為基準,予以檢定。
植株高度(H):指植株頂梢至地面(G.L.)的高度。
樹冠幅(W):指植株枝葉冠水平方向直徑尺寸之平均值。
胸高直徑(φ):指樹幹離地面 1m 處直徑平均值;雙幹、多幹或分枝樹
則以斷面積推算之。
根球(Br):指栽植前植株根部周圍根球;根球直徑以其平均值計之。
枝下高(BH):由主幹之根際至第一分枝之高度。
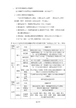
表 植 6-2-1 植物材料規格檢驗基準參考表(資料來源:「坡地植生工程二版」,2016)
檢驗
項目 細目 內容 檢驗基準
植株高 植株高矮之差距,不得超過設計規格高度之 10 %。
較標準規格小者,其差距不得小於設計規格之 10
樹冠幅 %,但大於標準規格者,經同意後准予代用。
喬木
胸高直徑 植株 1 米高之直徑值,不得超過設計規格直徑之 10
%。
枝下高 枝下高之差距,不得超過設計規格高度之 10 %。
樹木 植株高 植株高矮之差距,不得超過設計規格高度 10 %。
地上 灌木 較設計規格小者,其差距不得小於設計規格之 10
部 樹冠幅 %,但大於設計規格者,經同意後准予代用。
樹種、品種、 符合所指定之樹種,若須以其他品種或變種替代,應
樹種
變種 徵求甲方及原設計規劃監造同意。
樹枝 符合樹木原來的基本樹形,樹枝分佈均衡而無殘缺不
分佈 全情形
樹形
樹幹
直立性 樹幹通直無歪斜情形
檢驗 細目 內容 檢驗基準
項目
葉色 葉色為原有之葉色,無病蟲害或營養不良情形
葉色 修剪痕 修枝切口癒合良好,無腐朽情形
樹皮 樹皮無折傷情形
枝葉
無下列病徵:變色、壞疽、凋萎、矮化、萎縮、肥大、
病蟲害
病蟲害 簇葉、黑穗、潰瘍、捲葉、流膠、彊果、腐敗及蟲體
的發生
或害蟲所造成的傷口
植-6-8

