Page 983 - 水土保持手冊_10612
P. 983
坡度小於 35∘之一般土壤挖
種子點播、條狀播種 直接將植生材料
人工 或撒播 播於坡面之方法 方、填方坡面,其噴植厚度小
播種 於 1cm。
工法
植生帶或植生毯鋪植 全面鋪植或鋪設 同上
成帶狀
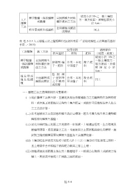
表 植 5-2-3 人工播種工法之種類與特性(資料來源:「崩塌地噴植工法與應用基材
手冊」,2015)
使用材料 適用條件
工法種類 施工方法
植生基材 植物 肥料 (地質、坡度)
坡度小於 35∘之
種子點播 直接將植生 一般土壤挖方、
、條狀播種 材料播於坡 黏著劑、種 外來、本地 複合肥 填方坡面,其噴
子、肥料
草本種子
料
或撒播 面之方法 植厚度 小於
1cm。
黏附種
植生帶或
植生毯鋪 全面鋪植或 子、肥料等 外來、本地 複合肥 同上
鋪設成帶狀 之不織布 草本種子
料
植
或草蓆
一、播種工法之選擇原則與考量要項:
設計播種工法植生時,宜選定具有自然繁殖能力之先驅植物作為植物材
料,或在施工坡面施以足夠的土壤含肥量,或設計可促進根系伸入生長
之工法設計等。
在考慮坡面之土質狀態與植生設計目標時,應先考量先期生長之優勢樹
種需要何種植生基盤。
需充分檢討施工地區之立地條件,如氣候、土壤適宜程度、生長環境及
播植時期等,選定適當之工法,考慮坡面之土質狀態與綠化目標時,應
針對主構成樹種需要何種植生基盤為工法選擇依據。
土壤袋植生在坡度太陡時(坡度大於 1:1.2)土壤袋有可能滑落之情形,
且土壤袋中含草類種子需保肥力較高之客土土壤。
挖植溝施放基肥覆土後在其上撒播種子,一般適合在階段上或緩坡之堆
積土,無逕流沖蝕或土石飛散之虞的坡面。
植-5-4

