Page 967 - 水土保持手冊_10612
P. 967
網材種類眾多,應視使用目的、現場狀況而選用之。
覆蓋材料鋪設可與植生導入工同時進行,或施工後再進行植生。
採用含有種子等覆蓋材料時,須依環境條件與植生目標設計種子種類和
配合比例。
配合種子撒播或噴植時,網材鋪設之目的在使種子及植生基材能確實和
土壤密切接觸。特別在不規則地形、礫石地區需加強施作。
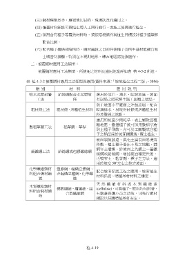
被覆網材應用工法類型:
被覆網材應用工法類型、所使用之材料及適用地點詳如表 植 4-3-2 所述。
表 植 4-3-2 被覆網材應用工法類型與應用(資料來源:「坡地植生工程二版」,2016)
類 別 材 料 應 用 說 明
噴水泥漿封層 鉛絲網配合水泥漿噴 應用於落石、湧水、陡坡地區,坡面
工法 佈 有崩塌之虞或植生施工困難之地點。
防止坡面小平臺間之沖蝕崩塌,配合
粗枝條工法 粗枝條、活體植生材料 暗溝排水,易取得枝條或活體植生材
料及撒播之地點。
應用的坡面少雨乾旱、表土鬆軟且粗
糙地區。撒播種子後可採用敷稻草蓆
敷稻草蓆工法 稻草蓆、草稈
防止種子飛散。亦可於工廠製成含種
子之稻草蓆於坡面鋪置後,覆土植生。
坡面裂隙發達、風化土層表面易滑落
移動,植生種子著床不易之地點。鋪
網客土噴植,於坡面上先鋪上一層鐵
鋪鐵網工法 鉛絲網或包膠鐵絲網
絲網或鉛絲網,增加坡面穩定性後,
再噴客土、黏著劑、種子之方法。適
用於坡度 50°左右之挖方坡面。
化學纖維類材 塑膠網、編織立體網、
料組合網材鋪 非編織立體網、化學纖 配合坡面保護工程之應用,坡面植生
置 維 材料保護、噴植基材材料之穩定。
天然纖 維材料 或木質 纖維素
木質纖維類材
料組合網材鋪 椰殼纖維、麻纖維、組 (cellulose),可與種子、肥料均勻附著,
設 合型纖維網 有敷蓋保護小苗之功效,可先行網材
鋪設以保護噴植基材安定。
植-4-19

