Page 900 - 水土保持手冊_10612
P. 900
1.4.2 基地立地條件與植生工程處理
邊坡坡度:
邊坡坡度大小會影響植物自然入侵機制,坡度較陡時需以工程處理,於坡
o
面與基礎安定後栽植植物。裸露坡面之坡度在 35 以下時,植物較易入侵,但坡
o
o
o
度超過 35 以上時,植物自然入侵繁殖較為緩慢,又坡度在 45 ~60 以上時,植
物根系之抗剪力較難以保持坡面安定,故必須工程處理後配合植栽植物。關於
不同坡度植生時所需之配合工程處理,依山寺喜成教授(1988)及道路綠化保全協
會等有關植生綠化基準之資料,整理說明如表 植 1-4-1。
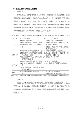
表 植 1-4-1 不同坡度時植生所需工程處理之配合(資料來源:修改山寺喜成,1988)
坡 度 植栽生育情形 配 合 工 程 處 理
1 植物生育良好。 1.以排水及坡面整理措施為主。
2.植物自然入侵生長通常良好。 2.可應用草皮鋪植、鋪植生帶、噴
35°以下 3.可能復原為喬木為主之植物社 植等植生處理。
會。 3.挖植溝、坡面排水簡易之基礎工
程處理後植生。
1.以灌木與草本之植物群落為主。 1.簡易之基礎工程處理後植生。
2.栽植喬木具危險性且易招致生 2.擋土牆、擋土柵、打樁編柵、蛇
35°~45° 育基地之不安定。 籠護坡、挖植穴等。
3.坡度超過 35°以上,植物自然入 3.鋪網噴植、型框等。
侵繁殖較為緩慢。
1.以灌木與草本之植物群落為主。 1.固定框、擋土牆。
2.45°~50°為栽植喬木之臨界坡 2.鋪立體網、複合網配合客土噴植。
45°~60° 度。
3.坡面安定困難,整坡之階段面配
合栽植植物。
植物不易栽植或自然入侵生長困 1.擋土牆、自由樑框。
60°以上
難。 2.設置緩衝區或落石防止措施。
備註:泥岩等劣化土地或沖蝕嚴重之地區,不同坡度之配合工程處理,需依現地立地條件調整之。
土壤硬度:
土壤硬度之指標通常以山中式硬度計之測值為標準。山中式硬度計長 23cm、
直徑 5cm、重量 0.65kg,將圓錐體之尖端插入土中,其內含 8kg 抵抗強度之彈
簧內縮長度,即為土壤硬度計之測值。不同土壤硬度需配合不同之植生方法,
如表 植 1-4-2。
植-1-18

