Page 85 - 水土保持手冊_10612
P. 85
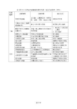
表 調 2-8-4 常用室內試驗種類(資料來源:修改自廖瑞堂,2001)
地層
種類 試驗種類 試驗參數 適用狀況
含水量、土體單位重、物理性
物理性質試驗 材料基本性質
質、液限、塑限,並加以分類
不壓密不排水三軸壓 黏土不排水剪力強度 軟弱黏土填方邊坡
縮試驗(UU)
1. 軟弱黏土分階段填
壓密不排水三軸壓縮 各種土壤之總應力及有效應力 土邊坡
土壤 試驗(CU) 強度參數
2. 挖方邊坡
重模土之三軸試驗 回填土之強度參數 填方邊坡
夯實試驗 作為回填夯實控制之依據 填方邊坡
直接剪力試驗 砂性土壤之強度參數 砂性土壤邊坡
透水試驗 滲透係數 規劃地下抽排水措施
壓密試驗 土壤壓密特性 應力增加之影響
環剪試驗 土壤殘餘強度 滑動面及大應變分析
物理性質試驗 單位重、含水量 材料基本性質
單軸壓縮強度 岩石無圍壓狀況之破壞強度 概估承載力
三軸壓縮強度試驗 岩石之強度參數 挖方或填方邊坡
岩石 不連續面(如節理及層面)之強 不同應力歷史狀況下
弱面直接剪力試驗
度參數 不連續面之抗剪強度
透水試驗 滲透係數 規劃地下抽排水措施
消散耐久試驗 岩體抗風化之能力 用以選擇坡面保護工
調-2-59

