Page 83 - 水土保持手冊_10612
P. 83
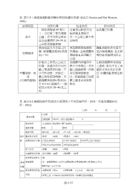
表 調 2-8-1 崩塌遙測影像判釋基準原則(資料來源:修改自 Soeters and Van Western,
1996)
崩塌類型 地形特徵 植生狀況 排水狀況
一般坡度超過 45 度以 沿著落石路徑常見 無具體之特徵
上,其岩坡上常見裸露 線狀植生痕跡分
落石 岩盤。亦可見到岩壁或 布,且岩坡上植生密
自由面連接約 20~30 度 度極低
之岩坡或崖錐堆積
其崩塌面多具平面之特 其源頭區與運動路 雜亂或樹枝狀水痕常
岩屑崩滑 徵;崩塌體深度(D)/長度 徑裸露,且崩塌體與 見於崩塌邊緣,且水痕
(L) < 0.1 周緣植生具明顯之 常於趾部偏轉或終止
差異
於地形上常見反凸狀之 崩塌體內與邊界外 比較崩塌體與未崩壞
特徵,其邊界亦具有明 植生分布相比,具明 之邊坡,常見不良之表
顯之雙溝同源特徵;具 顯之擾動跡象,但與 面排水或水池於反斜
岩體滑動、地 半月形冠部、反斜崖、 其它崩塌型態相 崖、坡體或趾部區位附
滑 圓丘狀堆積等特徵;其 比,深層崩塌之堆積 近
(大規模崩塌) 崩塌體深度(D)/長度(L) 體上植生密度相對
在 0.3~0.1 範圍內,一般 較高
坡度分布在 20~40 度之
間
表 調 2-8-2 崩塌地調查表(修改自經濟部中央地質調查所,2010;交通部運輸研究
所,2012)
日期: 年 月 日
行政區
調查位置
空間座標 TWD97 二度分帶座標 X:_______Y:_______
邊坡類型 □土層邊坡□岩層邊坡□礫石層邊坡_____________________
邊坡參數 坡高 坡度
邊坡型態 □順向坡 □斜交坡 □正交坡 □逆向坡 □階地崖
地形 邊坡滲水情況 □乾燥 □濕潤 □表面水 □湧水
貌 崩塌地地形分類 □凸狀山脊地形 □凸狀台地地形 □凹狀單丘型台地地形
□凹狀多丘型台地地形 □凹狀緩斜面地形
植生狀況 □裸露 □稀疏 □茂密
山崩微地形相關 □張力裂縫 □崩崖 □堆積體 □蝕溝
坡地環境地質災 □無
害敏感區 □是,敏感區類型: □岩石□淺層崩塌□深層滑動□順向坡滑動□土石流
環境
潛勢等級: □高□中□低
地質
狀況 坡地環境地質基 □淺層崩塌 □落石 □深層滑動 □土石流 □順向坡
本圖 □棄填土區 □河岸與向源侵蝕等資料 □煤礦坑道及採掘區
調-2-57

