Page 924 - 水土保持手冊_10612
P. 924
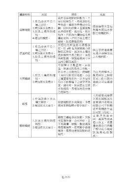
纖維材料 用途 特性 來源
栽培香菇堆肥材料配方,主
1.作為改善不良土 要以稻草為主,然後添加化
壤之資材。 學氮源、磷源等營養成分為 經由廢棄太空包
菇類堆肥 2.增加保水及養分。 輔,材料先堆積 4 星期後製 與鋸木屑混合發
3.改良土壤的物理 成香菇堆肥,透水性、保水 酵之有機肥料。
性。 性佳。目前為台灣噴植常用
4.增加有機質。 纖維材料。(*有汙染土壤之
疑慮,故須審慎選用)
其理化性和金菇木屑極接
1.作為改善不良土
壤之資材。 近,但 pH 值及緩衝能力卻 經由甘蔗渣與糞
蔗渣堆肥 2.增加保水及養分。 類似泥炭苔,具改良土壤及 尿混合發酵而成
3.改良土壤的物理 提供植物生長之肥分,深黑 之有機堆肥。
性。 色較黏稠,缺點是使用中容
易因分解而減量。
可做種子之敷蓋物,具保
溫、保濕及防鳥食之功能。
在水中之分散性良,使種肥 乃由天然樺木之
1.改良土壤的物理 土易均勻附著於地面,小苗 樹皮經加工粉碎
木質纖維 性。 之覆蓋率效果佳,以多量使 而成 ;或由國內
2.增加保水及養分。 用亦不影響種子之發芽者為 造紙公司生產提
宜,遇水時,使表層土之吸 供。
水性提高,易增加地表沖蝕
之危險性。
天然紙漿或廢棄
1.作為改善不良土 之再生紙板泡水
壤之資材。 紙漿堆肥保水效果佳,多量 由資源回收場或
紙漿
2.增加保水及養分。 使用亦無礙種子發芽情形。 紙漿公司下料轉
送至有機肥生產
公司加工而成。
由南洋地 區泰
椰殼之纖維多而強韌,其軟
1.改良土壤的物理 木質彈性佳、含水性好,且 國、越南等地區
特質。 不易腐爛。缺點:酸度過強 進口加工,或臺
椰殼纖維 灣地區自行將椰
2.增加保水及養分。 時需要調整。使用椰子殼噴
植時,需要注意氮質肥料的 子殼切成小塊絲
補充。 狀後再乾 燥製
成。
植-2-21

