Page 1009 - 水土保持手冊_10612
P. 1009
7.2 噴植工法
7.2.1 噴植工法定義與分類
定義:
噴植工法為將種子、肥料、有機質肥料(或土壤)、黏著劑與適量之水充分攪
拌成泥狀後,利用水力式或氣壓式機具將前述材料噴佈於坡面之植生方法。
分類:
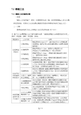
臺灣地區噴植方法之各類型工法及其說明如表 植 7-2-1。
表 植 7-2-1 臺灣噴植方法之類型(資料來源:「崩塌地噴植工法與應用基材手冊」,
2015;林信輝,2004;林信輝,2016)
類型區分 工法名稱 說明
噴植厚度為 1cm 以下,通常為使用水力式噴植機
1.薄層噴植 直接噴植,適用於填土區或道路邊坡小面積沖蝕裸
露地區。
噴植厚度為 1~3cm,適用於土壤硬度小於
依噴植厚 2.淺層噴植 25mm(山中式硬度測值)之一般土質坡面。
度區分
3.中層噴植 噴植厚度為 3~6cm ,噴植於鋪設鐵絲網之坡面
上,適用於軟岩坡面。
噴植厚度為 6~10cm,噴植於鋪設鐵絲網之坡面,
4.厚層噴植
適用於無土層或硬岩坡面。
直接將黏著劑、種子、肥料等植生材料噴植於坡面
1.直接噴植 之方法,常用於需快速草類覆蓋之裸坡地區或一般
填方地區,其噴植厚度通常小於 1cm。
坡面先以鐵絲網、編織立體網等鋪置後再噴植基材
2.鋪網噴植 之方法;噴植厚度通常為 5cm。常用於崩塌裸坡面
依使用材 或挖方坡面。
料與應用 3.混合土壤團 添加土壤團粒化劑可促使土壤團粒化,增加孔隙
技術區分 粒化劑噴植 度,本工法僅適用於薄層噴植。
基材在噴槍口與空氣、團粒劑攪拌形成團粒反應,
4.連續纖維團 並於噴出槍中時結合連續纖維,形成具有團粒結構
粒化劑噴植
與纖維補強之基材土壤,噴佈於坡面上。
深山或偏遠地區、地形陡峻等條件不佳之地點,其
5.航空噴植
它植生工法較困難時使用。
以水為載體,將事先經過合理配比和適當預處理的
1.水力式(噴植 各種草類種子與植生基材,透過可調壓的噴頭均勻
依使用機 機)噴植工法 地噴播在基質表面之方法。
具與作業
將適當預處理之種子與植生基材等依一定比例混
方法區分 2.氣壓式(噴植 2
機)噴植工法 合後,透過氣壓式噴漿機(12 kg/cm )將植生基材噴
布於坡面上之噴植方法。又可分為濕式與乾式。
植-7-3

